HYGIEIA
MOBILE APP NAME: Hygieia
TAGLINE: Your health protector
DESCRIPTION: Hygieia is an online personalized mobile application specifically designed for all the health conscious individuals. This app identifies all the toxic and potentially harmful ingredients in any packaged food, enabling users to make a better decision while shopping for food items. This app not only gives users an easy to understand list by high-lightening all the harmful ingredient’s in any packaged food but is personalized according to each user. It is specifically designed to suit every individual, i.e., by entering your details like height, age, weight, medications etc. it will tell you how much a particular packaged food is good for you on a scale of benign to malign. If the item you chose is unhealthy for you then this app will suggest you similar products that are better for you.
TARGET USERS: Hygieia is mainly for all those people who are health conscious people and are trying their best to stay fit. Hygieia is also for all those individuals who are just beginning to try staying healthy disregard of any age criterion.
HOW TO USE THIS APP: Hygieia is a really simple app, the users have to initially enter their details like health, weight, age, medications (if any) and their purpose to use this app. The purpose is mainly divided into 4 categories, staying healthy, weight loss, weight gain or combat any disease. Then the user has to scan the packaged product they want to buy. After uploading the bar code of the product, the app will give you rating ranging from benign to malignant based on the users requirement. This app also suggests alternative products that are better for you. Users can also share simple alternatives for packaged food on the forum.








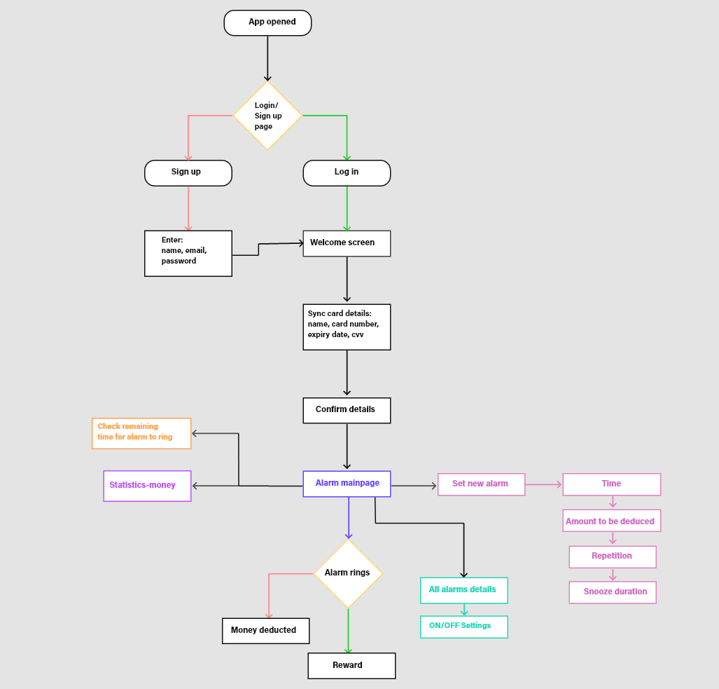
ALARMONEY
An app that deducts money when the user snoozes the alarm and rewarded when they awake up on time (although only the lost amount can be earned). 😂


Other User Interface designs:





